
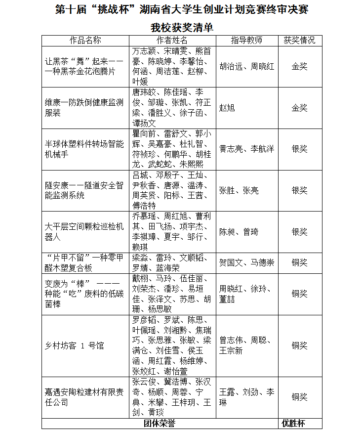
本网讯(通讯员 严丽纯 王琦)6月8日至10日,由共青团湖南省委、湖南省教育厅、湖南省人力资源和社会保障厅、湖南省科学技术协会、湖南省学生联合会共同主办,长沙学院承办的第十届“挑战杯”湖南省大学生创业计划竞赛在长沙举行,我校荣获金奖2项,银奖3项,铜奖4项,并以团体总分优势捧回“优胜杯”(全省共10个)。
本次“挑战杯”大学生创业计划竞赛共有104所高校667个项目入围终审决赛,分科技创新和未来产业、乡村振兴和农业农村现代化、社会治理和公共服务、生态环保和可持续发展五个类别。在大赛闭幕式上,本届比赛总评委印遇龙院士在点评环节对我校材化院团队“让黑茶舞起来——一种黑茶花泡腾片”项目给予高度赞扬!
我校高度重视本次竞赛活动,于去年10月启动,历经学院初赛、校内立项、中期检查、专家打磨和终审答辩等环节,从全校107件上报作品中选拔出优秀作品参加本次比赛。此次参赛的作品喜获佳绩,体现了城院学子勇于创新、敢于创业的精神风貌,凝聚着学校领导、专家评委和指导老师的大力支持与悉心指导,是我校围绕立德树人根本任务,多措并举推动“三全育人”,推进“实践育人”和“科研育人”双联双驱的重要阶段性成果。
