宣讲会信息
宣讲单位:福建省水利水电工程局有限公司
宣讲时间:2021年03月22日 09:30
所在学校:米兰体育网页版
宣讲地点:市测院320招聘室
单位简介:福建省水利水电工程局有限公司(简称“福建水利”)为福建省水利投资开发集团有限公司全资子公司,隶属于福建省国资委。公司创建于1957年,其前身为福建省水利水电工程局,是一家以水利水电工程施工为主,兼营市政、路桥、工民建、地基与基础、环境整治、风电等专业领域的福建省施工骨干企业。公司总部位于福建省泉州市,注册资本金50068万元,总资产近 亿元。现有职工1468人,各种专业技术人员650人(其中高、中级专业技术人员310人,一、二级建造师256人)各种主要机械设备600多台(套)。
招聘简章公司简介
福建省水利水电工程局有限公司(简称“福建水利”)其前身为福建省水利水电工程局, 创建于1957年8月,隶属于福建省水利厅,2014年9月成为福建省水利投资开发集团有限公司全资子公司,是福建省国资委下属重点子公司。公司以水利水电工程施工为主,兼营业务范围涵盖市政工程、房建建筑、公路桥梁、矿山工程、水工金属结构制造、机电安装等专业领域,是福建省施工骨干企业。公司总部位于福建省泉州市,注册资本金50068万元,总资产超10亿元。现有职工750多人,各种专业技术人员691人(其中高、中级专业技术人员237人,一、二级建造师274人),各种主要机械设备600多台(套)。
公司具有水利水电、市政公用工程施工总承包壹级,建筑、机电工程施工总承包贰级,建筑机电安装工程专业承包壹级,地基基础、钢结构、建筑装修装饰工程专业承包贰级,公路、电力、矿山工程施工总承包叁级。
60多年来,福建水利人征战南北,驰骋东西,工程足迹遍及广东、广西、海南、浙江、江西、山东、山西、湖南、湖北、安徽、江苏、云南、贵州、四川、青海、吉林、辽宁、内蒙古、宁夏、新疆、北京、上海、重庆等省、市、自治区、直辖市及塔吉克斯坦、吉尔吉斯斯坦等国家;先后承(参)建了超千座大中型水利水电工程及其他建筑工程,累计完成承建的水库库容超40多亿立方米,水电站装机超600兆千瓦,开挖隧洞超100公里、修建堤防及二级标准公路均超200公里。 近年来,公司积极转变经营模式,参与EPC、PPP项目投资建设, 累计承接EPC、PPP项目工程量50亿元以上。
新起点,新征程,新跨越。福建省水利水电工程局有限公司将继续发扬“四海为家、开拓为志、团结为本、信誉为上”的企业精神,以先进的技术、科学的管理、良好的信誉,树福建水利品牌,创世纪精品工程,竭诚为社会各界提供优质服务。
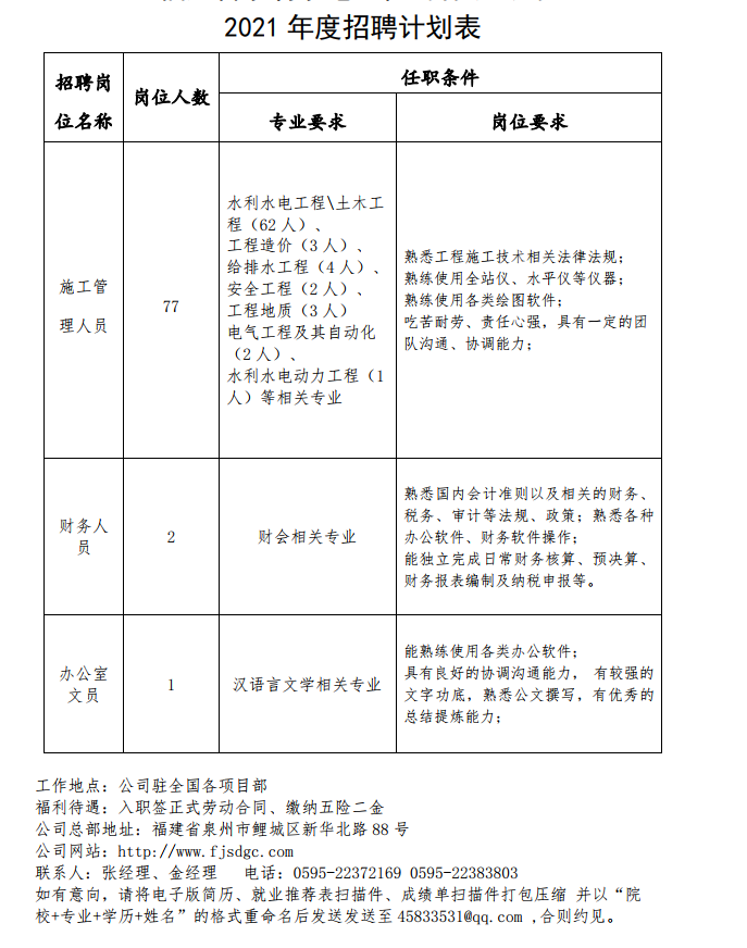
福建省水利水电工程局有限公司招聘计划表

招聘职位:财务
招聘专业:会计学,财务管理
3.5K-5K/月2人
本科及以上 | 厦门市 漳州市 南平市 龙岩市 莆田市 三明市 泉州市 宁德市
工程技术人员
招聘专业:土木类,土木工程,给排水科学与工程,道路桥梁与渡河工程,水利类,水利水电工程,港口航道与海岸工程,测绘工程,安全工程
4K-6K/月77人
本科及以上